ВУЗ: Не указан
Категория: Не указан
Дисциплина: Не указана
Добавлен: 09.04.2019
Просмотров: 248
Скачиваний: 1
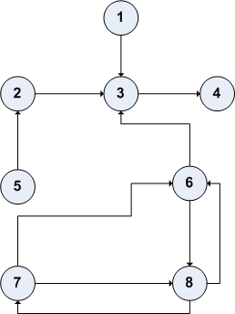
Матрица смежности(A) => определение ближайшего узла для каждого объекта
Матрица доступности (R) => показывает связь (от какого и на какой узел) информация для каждого объекта
Матрица расстояний (D) => показывает кратчайшие расстояния между объектами
Анализ элементов
Количество элементов : 8
Количество связей:10
Количество входных: 2 (1,5)
Количество исходящих: 1(4)
Количество двухсвязных: 5(2, 3,6,7,8)
Количество изолированных: 0
Анализ связей:

-
слабо связный
Анализ косвенных связей
Слабо связанные => есть по крайней мере одна пара узлов, которые не подключены
Связано в одностороннем порядке => есть путь между любыми элементами, по крайней мере в одном направлении
Сильно связанные => есть путь между любыми элементами в графе
Качественный анализ структуры
Компоненты достижимости и соответствующих рангов ( R2)
R2 = S(i)/V
S
(i)
-
Число узлов , доступных из узла i
( в том числе сам узел )
V – Количество узлов в графе
Рейтинг элемента
Расчет ранга дисперсии
Оценка значений структурных элементов
-
У
зел
∑
R1
R2*
RS
Rj
O1
1
4
3
7
5
O2
2
3
3
6
4
O3
4
1
4
5
3
O4
1
4
5
9
6
O5
1
4
2
6
4
O6
4
1
1
2
1
O7
3
2
1
3
2
O8
4
1
1
2
1
Степени структурной важности элемента
Дисперсия ряда